根据相关安排,自2023年1月8日起,中国驻芝加哥总领馆就外国人赴华签证申请要求更新如下:
(注:目前,2020年3月26日之前颁发、仍在有效期内的多年多次赴华签证仍暂停使用。如持此类签证人员现阶段有赴华需求,可按本通知要求办理新签证。)
一、签证申请须按照领区划分办理。中国驻芝加哥总领馆领区包括:
科罗拉多州、伊利诺伊州、印第安纳州、密歇根州、明尼苏达州、堪萨斯州、密苏里州、艾奥瓦州、威斯康星州。
二、我馆签证受理步骤:
1、申请人在线填写签证申请表(https://cova.mfa.gov.cn/)(具体填写说明请参阅附件一《COVA签证申请表填写注意事项》),打印并签署确认页和主表9.1栏(未成年人由监护人签署确认页和主表9.2栏)后,向总领馆签证咨询邮箱chicago@csm.mfa.gov.cn发送申请邮件。
- 工作中发现由Yahoo邮箱发送的邮件时常无法收到,请用其他邮箱与我们联系。
- 邮件题目格式:“申请人姓名+居住州+签证种类”。
- 邮件正文:请说明拟赴华事由和时间,并在附件中以照片或图片形式(请勿使用链接及压缩文件形式)上传申请签证所需材料(详见本通知“三”对应内容)。
2、总领馆工作人员进行初审,对符合受理范围且材料完整或按要求补充完整的申请,将通过电子邮件告知初审通过号码及纸质申请材料寄送方法。
3、申请人将纸质材料邮寄至
Visa Office of Chinese Consulate General in Chicago
1 East Erie Street, Suite 500,Chicago, IL 60611
寄送材料请勿使用挂号信或需收件人签署收件回执的邮寄方式,在信封左下角注明“签证”字样。随材料寄来的回邮信封将用于办好签证后寄还申请人,请付足邮资或贴好足额邮票,写明收件人姓名、详细地址(须为美国境内)、电话,自行保留查询号码(Tracking number)以备向邮局查询时使用。
邮寄服务由当地邮局提供,申请人自行承担邮寄过程中可能出现的证件遗失、毁损等后果和风险。
4、工作人员进行复审。复审通过后将颁发签证并随护照一起寄回申请人。如需补充材料将通过电子邮件联系申请人。特殊案例在复审环节可能被拒签。
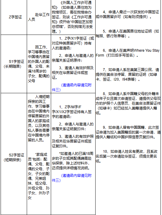
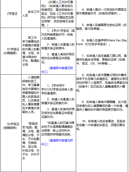
三、当前可受理签证类型和所需材料:
四、以下人员赴华无需办理签证:
(一)适用各类互免签证协定的外国人
(二)持有效中国永久居留证件的外国人
(三)持各类有效居留许可的外国人
(四)24小时过境免签人员
(五)持有效APEC商务旅行卡(不包括虚拟卡)的外国人
(请注意:美国和加拿大为APEC旅行卡计划过渡成员,美、加颁发的APEC商务旅行卡不具备签证功能,赴华须办理签证)
五、外交、公务类签证请径发送邮件至总领馆邮箱chicago@csm.mfa.gov.cn咨询办理。
六、记者类(J1、J2)签证请直接发送邮件至总领馆邮箱chicago@csm.mfa.gov.cn告知办理需求。工作人员将予以相应指导。
七、因紧急人道事由(如奔丧或探望病危重亲属)赴华,须提交已故亲属或病危重亲属的身份证件(如中国身份证或外国人护照等)、死亡证明或医院出具的病危重通知书以及亲属关系证明等材料。
八、对不符合当前签证受理范围的申请,工作人员将不再逐一回复邮件解释,敬请知悉。
转载于中国驻芝加哥总领馆












